Motor Listrik
Prinsip kerja motor listrik berdasarkan hukum gaya Lorentz dan kaidah tangan kiri Flemming, yang menyatakan bahwa apabila sebatang konduktor yang dialiri arus listrik ditempatkan di dalam medan magnet, maka konduktor tersebut akan mengalami gaya. Arah dari gaya yang dialami oleh konduktor tersebut ditunjukkan oleh kaidah tangan kiri Flemming. Gaya tersebut dialami oleh setiap batang konduktor pada rotor sehingga menghasilkan putaran dengan torsi yang cukup untuk memutarkan beban yang dikopel dengan motor.
Beberapa hal penting yang perlu diperhatikan pada motor listrik antara lain :
1.Torsi, yaitu besarnya gaya yang dihasilkan pada konduktor yang dialiri listrik arus dan berada dalam medan magnet yang dinyatakan dengan persamaan :
F = B . I . L
2.Gaya Gerak Listrik (GGL) lawan yaitu gaya gerak listrik yang arahnya melawan arah dari gaya gerak listrik yang timbul akibat rotor yang berputar.
3.Daya Output Motor yaitu daya output yang diperlukan untuk menghasilkan torsi satu putaran adalah :
P = ω . T
Berikut ini akan dijelaskan prinsip kerja motor listrik.
1. Arus listrik dalam medan magnet akan memberikan gaya.
Gambar Arus listrik dalam medan magnet
2. Jika kawat yang membawa arus dibengkokkan menjadi sebuah lingkaran atau loop maka kedua sisi loop yaitu pada sudut kanan medan magnet akan mendapatkan gaya pada arah yang berlawanan.
Gambar Pembengkokan kawat berarus listrik dan gaya yang diakibatkan medan magnet.
3.Pasangan gaya menghasilkan tenaga putar atau torque untuk memutar kumparan.
Gambar Torsi pada motor
4. Motor-motor memiliki beberapa loop pada dinamonya untuk memberikan tenaga putaran yang lebih seragam dan medan magnetnya dihasilkan oleh susunan elektromagnetik yang disebut kumparan medan.
Motor memiliki bagian-bagian yang merupakan komponen utama dari motor tersebut, yaitu antara lain :
1.Stator
Stator mrupakan bagian yang diam, berfungsi sebagai :
-dudukan kumparan jangkar untuk motor-motor AC dan dudukan kutub-kutub motor DC,
-dudukan kedua tutup (end plate) motor,
-dudukan terminal yang menghubungkan jaringan kumparan stator ke sumber tegangan, dan
-dudukan sirip-sirip pendingin motor yang berfungsi sebagai pelepas energi panas yang merupakan efek dari putran motor.
2.Tutup (End Plate) Motor
Pada setiap motor mempunyai 2 (dua) buah tutup yang masing-masing terdapat pada kedua sisinya. Bagian ini berfungsi sebagai :
-dudukan bantalan poros motor,
-titik posisi rotor/poros dengan rumah stator, dan
-pelindung bagian dalam motor terhadap cuaca.
Akurasi dudukan tutup motor terhadap bantalan dan rumah stator sangat menentukan keandalan gerakan poros suatu motor.
3.Bantalan
Bantalan (bearing) pada motor berfungsi sebagai :
-mempercepat gerak putar motor,
-mengurangi gesekan putran, maka setiap bantalan harus selalu dilengkapi dengan pelumas, dan
-penstabil posisi poros terhadap gaya horizontal dan gaya vertical poros motor.
4.Rotor
Rotor pada motor terbuat dari laminasi baja silicon yang mempunyai alur-alur sebagai penempatan kumparan rotor berada tepat di dalam stator yang ditempatkan pada poros. Berdasarkan jenis motor yang ada, dikenal beberapa jenis rotor, yaitu sebagai berikut :
-Rotor sangkar, bentuknya sederhana untuk motor induksi,
-Rotor lilit, untuk motor induksi,
-Rotor motor DC yang dilengkapi dengan lamel-lamel sebagai terminal kumparan jangkar.
Kumparan atau batang-batang kawat yang ditempatkan pada alur rotor berfungsi untuk merubah energi listrik menjadi gerak putar dengan berinteraksi dengan kumparan stator.
5.Sikat (brush)
Sikat (brush) pada motor berfungsi sebagai :
-jaringan antara kumparan jangkar dengan kumparan medan untuk motor-motor DC dan universal,
-jaringan antara kumparan rotor dengan tahanan pengasut untuk motor induksi rotor lilit, dan
-jaringan antara kumparan rotor (medan) dengan sumber tegangan penguat untuk motor sinkron.
6.Bagian Pendingin
Kelengkapan pendingin suatu motor tergantung kepada kapasitasnya, makin besar kapasitasnya, maka system pendinginnya semakin kompleks.
Secara sederhana, bagian pendingin motor terdiri dari kipas, tutup kipas, dan sirip pendingin.
Kipas yang ditempatkan pada poros, berputar sesuai kecepatan poros bersama tutup kipas mengekspansikan udara paksa ke sirip-sirip pendingin yang berada pada badan stator untuk melepaskan energi panas yang timbul pada motor ke udara bebas.
Jenis Motor Listrik
Motor listrik berdasarkan jenis sumber tegangannya dibagi menjadi dua yaitu
1.Motor arus bolak balik (motor AC).
2.Motor arus searah (motor DC
Motor AC
Motor arus bolak-balik menggunakan arus listrik yang membalikkan arahnya secara teratur pada rentang waktu tertentu. Motor listrik memiliki dua buah bagian dasar listrik yaitu stator dan rotor. Stator merupakan komponen listrik statis. Rotor merupakan komponen listrik berputar untuk memutar as motor. Keuntungan utama motor DC terhadap motor AC adalah kecepatan motor AC lebih sulit dikendalikan. Untuk mengatasi kerugian ini, motor AC dapat dilengkapi dengan penggerak frekuensi variabel untuk meningkatkan kendali kecepatan sekaligus menurunkan dayanya. Motor induksi merupakan motor yang paling populer di industri karena kehandalannya dan lebih mudah perawatannya. Motor induksi AC cukup murah (harganya setengah atau kurang dari harga sebuah motor DC) dan juga memberikan rasio daya terhadap berat yang cukup tinggi (sekitar dua kali motor DC).
Motor DC
Motor arus searah sebagaimana namanya,menggunakan arus langsung yang tidak langsung atau direct-unidirectional. Motor DC digunakan pada penggunaan khusus dimana diperlukan penyalaan torque yang tinggi atau percepatan yang tetap untuk kisaran kecepatan yang luas. Motor DC yang memiliki tiga komponen utama yaitu
1.Kutub medan.
Iinteraksi dua kutub magnet akan menyebabkan perputaran pada motor DC. Motor DC memiliki kutub medan yang stasioner dan dinamo yang menggerakan bearing pada ruang diantara kutub medan. Motor DC sederhana memiliki dua kutub medan: kutub utara dan kutub selatan. Garis magnetik energi membesar melintasi bukaan diantara kutub-kutub dari utara ke selatan. Untuk motor yang lebih besar atau lebih komplek terdapat satu atau lebih elektromagnet. Elektromagnet menerima listrik dari sumber daya dari luar sebagai penyedia struktur medan.
2.Dinamo.
Bila arus masuk menuju dinamo, maka arus ini akan menjadi elektromagnet. Dinamo yang berbentuk silinder, dihubungkan ke as penggerak untuk menggerakan beban. Untuk kasus motor DC yang kecil, dinamo berputar dalam medan magnet yang dibentuk oleh kutub-kutub, sampai kutub utara dan selatan magnet berganti lokasi. Jika hal ini terjadi, arusnya berbalik untuk merubah kutub-kutub utara dan selatan dinamo.
3.Commutator.
Komponen ini terutama ditemukan dalam motor DC. Kegunaannya adalah untuk membalikan arah arus listrik dalam dinamo. Commutator juga membantu dalam transmisi arus antara dinamo dan sumber daya.
Keuntungan utama motor DC adalah sebagai pengendali kecepatan, yang tidak mempengaruhi kualitas pasokan daya. Motor ini dapat dikendalikan dengan mengatur tegangan dinamo yaitu meningkatkan tegangan dinamo akan meningkatkan kecepatan arus medan yaitu menurunkan arus medan akan meningkatkan kecepatan.
Motor DC tersedia dalam banyak ukuran, namun penggunaannya pada umumnya dibatasi untuk beberapa penggunaan berkecepatan rendah, penggunaan daya rendah hingga sedang seperti peralatan mesin dan rolling mills, sebab sering terjadi masalah dengan perubahan arah arus listrik mekanis pada ukuran yang lebih besar. Juga, motor tersebut dibatasi hanya untuk penggunaan di area yang bersih dan tidak berbahaya sebab resiko percikan api pada sikatnya. Motor DC juga relatif mahal dibanding motor AC.Motor DC sendiri dapat dibedakan menurut :
Sumber arus penguat magnet
Jenis motor DC berdasarkan pada asal dari sumber arus sebagai penguat magnet antara lain :
1.Motor DC penguat terpisah
Motor jenis ini, penguat magnetnya mendapat arus dari sumber tersendiri dan terpisah dengan sumber arus ke rotor. Sehingga arus yang diberikan untuk jangkar dengan arus yang diberikan untuk penguat magnet tidak terikat antara satu dengan lainnya secara kelistrikan.
2.Motor DC penguat sendiri
Motor jenis ini, penguat magnetnya mendapat arus dari sumber yang sama dengan arus yang diberikan pada jangkar. Jadi medan magnetnya tersambung parallel atau seri dengan jangkar.
Hubungan lilitan penguat magnet terhadap lilitan jangkar
Semua jenis motor ini mrupakan jenis motor penguat sendiri, kemudian dibagi-bagi lagi menurut hubungan lilitan penguat magnet terhadap lilitan jangkar. Jenis-jenis tersebut antara lain :
1.Motor Shunt
Jenis ini terdiri dari dua buah kumparan, yaitu kumparan medan yang berfungsi sebagai pembangkit medan magnet, melekat pada stator dan kumparan rotor yang dililit pada rotor. Kumparan jangkar dan kumparan medan terhubung secara parallel melalui perantara brush dan komutator. Contoh : wiper mobil, alat percetakan, dsb.
2.Motor seri (Universal)
Jenis ini dapat dioperasikan dengan sumber DC dan AC. Untuk meningkatkan performa atau kinerja dan efisiensi, beberapa jenis motor DC shunt memiliki konstruksi yang hanya mendukung putaran satu arah dan satu daya tunggal. Motor jenis ini akan memiliki performansi atau kinerja yang buruk bila diterapkan pada sumber AC, bahkan tidak dapat berputar sama sekali pada beberapa kasus. Contoh : mesin jahit, kipas angin.
3.Motor Compound
Karakteristik dengan kecepatan konstan dan torsi besar mampu mengeliminir kebutuhan motor magnet permanenet dalam skala operasi yang besar. Motor compound merupakan gabungan antara motor shunt dan motor seri. Contoh : mobil listrik, elevator, dll.
4.Motor Permanent
Hanya memiliki satu kumparan rotor, sedang kumparan penghasil medan digantikan oleh magnet permanent. Contoh : motor pada mobil mainan
5.Motor brushless
Motor ini tidak menggunakan brush dan komutator, melainkan memerlukan rangkaian kontrol dan komponen switching untuk mengatur putaran fasenya. Keistimewaan tidak menggunakan brush dan komutator adalah dapat menghindarkan dari percikan api yang mungkin timbul akibat gesekan dari brush dan komutator
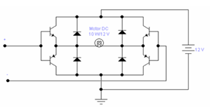
Driver Motor H-Bridge Transistor
Rangkaian driver atau pengendali adalah alat untuk mengatur kerja peralatan dimana ia dihubungkan atau dirangkai dalam satu fungsi elektronika. Driver motor DC membentuk beberapa fungsi dasar seperti menstrart dan mempercepat motor, menghentikan gerak motor, membalik putaran motor, mengendalikan putaran dan menyediakan beberap upaya untuk melindungi motor dari kerusakan elektronik. Penstart adalah driver yang fungsi utamanya adalah menstart dan mempercepat motor.
Gambar Rangkaian Driver Motor H-Bridge Transistor
Secara sederhana prinsip kerja driver motor ini dapat dijelaskan sebagai berikut: Pada saat input (+) diberi teganga positif dan input (-) diberi tegangan negatif, maka transistor Q1 akan mendapt bias sehingga menyebabkan motor mendapat arus positif dari sumber tegangan 12 Volt. Demikian pula transistor Q4 akan mendapat bias sehingga memberikan arus negatif kepada motor. Demikian sehingga motor mendapat kedua jenis arus dan berputar.
Keadaan putaran motor yang terbalik dapat diperoleh dengan membalik jenis inputan tegangan input yang berbeda. Input (+) diberi tegangan negatif dan input (-) diberi tegangan positif. Pada saat itu transistor Q3 akan mendapat bias sehingga menghubungkan motor dengan tegangan negatif. Demikian pula Q2 akan mendapat bias dan menghubungkan motor dengan arus positif. Demikian maka moor mendapat kedua kutub arus yg dibutuhkan dan mulai berputar dengan arah yang terbalik.
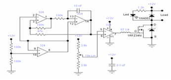
Rangkaian Pulse Widht Modulation (PWM)
Pulse Widht Modulation juga merupakan salah satu dari rangkaian driver yang dimana prinsip kerja dari PWM ialah berdasarkan lebar pulsa modulasi sinyal tegangan yang mencatu motor, sehingga besarnya tegangan catu pada motor dapat detuning/diatur sesuai dengan keinginan dan laju kecepatan elektronika sebagai driver motor yang bersifat terkendalikan. Pulse Widht Modulation (PWM) dipakai dalam rangkian Ektronika sebagai driver motor yang bersifat terkendalikan.
Gambar Rangkaian PWM
Pada rangkaian ini terdapat beberapa bagian yang terdiri atas :
1.Rangkaian devider
Rangkaian ini berfungsi sebagai rangkaian pembagi tegangan. Dalam rangkaian PWM di atas digunakan R1 = R2, sehingga tegangan output menjadi ½ kali tegangan input. Pada keadaan di atas bila tegangan input sebesar 12 volt, maka tegangan outputnya sebesar 6 volt.
2.Rangkaian Buffer (Voltege Follower)
Rangkaian ini berfungsi untuk menjaga agar tegangan iput sama dengan tegangan output (Vin = V out). Pada rangkaian di atas, rangkaian ini menjaga agar tegangan besarnya sama dengan 6 volt.
3.Rangkaian Pembangkit Sinyal (Oscilator)
Pembangkit sinyal atau oscillator yang digunakan adalah pembangkit sinyal square. Pembangkit sinyal ini menghasilkan gelombang yang berbentuk snyal step. Oscillator jenis ini umumnya merupakan umpan balik positif, maka lebih dikenal dengan feedback oscillator.
4.Integrator
Sesuai dengan namanya bahwa dalam rangkaian ini adalah memfungsikan op-amp untuk melakukan proses integrasi seperti dalam operasi matematik. Komponen dasarnya adalah adanya kapasitor (sebagai umpan balik) dan resistor.
Pada rangkaian PWM bagian integrator ini berfungsi mengubah sinyal kotak menjadi trigger (segitiga). Hal ini dapat terjadi, sebab saat sinyal inputan (+) masuk maka akan disimpan dulu oleh kapasitor dan saat sinyal inputan (-) masuk maka sinyal yang disimpan oleh kapasitor akan dikeluarkan bertepatan dengan sinyal inputan (-) sehingga bentuknya segitiga. Begitu seterusnya.
Pada rangkaian ini outputannya difeedback ke rangkaian pengubah sinyal, hal ini dimaksudkan untuk menjaga agar sinyal yang ada pada rangkaian PWM frekuensinya lebih tinggi daripada rangkaian sebelumnya. Sehingga bila outputannya harga frekuensinya lebih rendah akan difeedback ke rangkaian pengubah sinyal untuk mendapat penguatan.
5.Rangkaian op-amp sebagai comparator
Pada rangkaian ini Vref sebesar 6 volt dan op-amp dicatu dengan Vcc sebesar 12 volt. Bila harga Vin lebih kecil daripada Vref maka tegangan outputan berharga sebesar Vcc yaitu 12 volt. Tetapi bila harga Vin lebih besar daripada Vref maka tegangan outputan berharga nol (0). Sebagai Vref, kaki negatif op-amp dihubungkan dengan potensiometer dengan harga 0-12 volt.
Kemudian sinyal dan tegangan outputan akan menuju ke FET, panjang pendeknya lebar pulsa modulasi akam nempengaruhi kerja FET. Bila lebar maka FET akan bekerj alebih lama dan motor akan berputar lama, tapi bila lebar pulsa modulasi pendek maka FET akan bekerja singkat dan motor berputar hanya sebentar. Kemudian siyal menuju ke motor untuk menggerakan motor, selama harga tegangan saturasi FET belum terlampaui maka motor tidak bergerak tapi bila harga tegangan sudah melewati tegangan saturasi motor akan bergerak.
Led disini berfungsi sebagai indikator dari putaran motor. Led akan menyala lebih terang bila putaran motor semakin cepat, begitu pula sebaliknya akan meredup bila putaran motor semakin berkurang.
Motor Stepper
Pada dasarnya motor stepper terdapat 3 tipe antara lain :
1.Motor Stepper tipe variable reluctance ( VR )
Motor ini terdiri dari sebuah rotor besi lunak dengan beberapa gerigi dan sebuah lilitan stator. Ketika lilitan stator diberi energi dengan arus DC kutub-kutub menjadi termagnetisasi. Putaran terjadi ketika gigi rotor tertarik oleh kutub stator.
2.Motor Stepper tipe permanent magnet ( PM )
Memiliki rotor yang berbentuk seperti kaleng bundar yang terdiri atas lapisan magnet permanent yang diselang-seling dengan kutub yang berlainan. Dengan adanya magnet permanent, maka intensitas flux magnet dalam rotor akan meningkat, sehingga dapat menghasilkan torsi yang lebih besar.
3.Motor Stepper tipe Higbrid ( HB )
Motor jenis ini memiliki struktur yang merupakan kombinasi dari kedua stepper motor sebelumnya. Motor ini paling banyak digunakan dalam berbagai aplikasi karena kinerja yang lebih baik.
Friday, February 4, 2011
Subscribe to:
Post Comments (Atom)





No comments:
Post a Comment